par Patrick Pla, Université Paris-Saclay
Les protéines sécrétées par la famille Hedgehog (Hh) sont des morphogènes qui ont été initialement identifiés chez la drosophile. Chez la drosophile, Hh est co-responsable (avec Wingless) de la régionalisation lors de la segmentation embryonnaire (gène de polarité segmentaire) et du développement des disques imaginaux larvaires (Lee et al., 2016). Le gène tire son nom du fait que la larve ressemble à un hérisson avec une multitude de denticules pointus resserrés.

Chez les Vertébrés, il existe trois orthologues : Sonic Hedgehog (Shh), qui est essentiel par exemple pour le développement des membres et la polarité dorso-ventrale du tube neural (Briscoe et Thérond, 2013), Indian Hedgehog (Ihh) qui est essentiel pour le bon développement du squelette (St Jacques et al., 1999) et le rétrocontrôle des cellules intestinales différenciées sur les précurseurs intestinaux (Van Dop et al., 2009) et Desert Hedgehog (Dhh) qui a des fonctions importantes dans les cellules de Sertoli des testicules.

D’après https://deepblue.lib.umich.edu/bitstream/handle/2027.42/62511/nature06347.pdf?sequence=1&isAllowed=y
La protéine Shh est synthétisée sous forme de précurseur complet (ShhFL) qui pénètre dans le réticulum endoplasmique (RE) guidé par son peptide signal N-terminal (comme toute protéine secrétée). Après clivage de ce peptide, la protéine ShhFL (∼45 kDa) subit une maturation autocatalytique pour générer deux fragments : la forme tronquée N-terminale (ShhN) (∼19 kDa) et la forme tronquée C-terminale (ShhC) (∼26 kDa) (Ingham et al., 2011). ShhC est ensuite dégradée par le système ERAD (dégradation associée au réticulum endoplasmique), tandis que ShhN est reconnue par le récepteur de cargaison SURF4 grâce à son motif polybasique Cardin-Weintraub (CW), ce qui entraîne son incorporation dans des vésicules COPII et son transport vers l’appareil de Golgi (Tang et al., 2022). Après avoir atteint le réseau trans-Golgi (TGN), ShhN (que l’on appelle communément Shh) est exporté vers la membrane plasmique et sécrété dans l’espace extracellulaire.
Les protéines de la famille Hh sont modifiées par des ajouts lipidiques: un acide palmitique (acide gras saturé) sur leur région aminoterminale et un cholestérol attaché de manière covalente à leur région carboxyterminale (Pepinsky et al., 1998; Porter et al., 1996).

La protéine précurseur de Shh (en vert), appellée ShhFL, synthétisée au réticulum endoplasmique granuleux, subit une protéolyse à un site de clivage spécifique par son domaine C-terminal auto-catalytique, générant le fragment N-terminal actif (~19 kDa). Une modification cholestérol (en orange) s’attache de manière covalente à l’extrémité C-terminale du fragment ShhN lors de l’autoclivage, tandis que le palmitate est ajouté à la cystéine N-terminale, favorisant l’ancrage membranaire et la sécrétion via la voie exocytotique. Source : https://journals.biologists.com/dev/article/135/15/2489/64793/Pattern-formation-in-the-vertebrate-neural-tube-a
Ces modifications lipidiques rendent les protéines Hh hydrophobes, ce qui leur confère une forte affinité pour les membranes cellulaires. Ces caractéristiques semblent quelque peu paradoxales pour les molécules de signalisation extracellulaires, et suggèrent l’existence de mécanismes de transport des protéines Hh dans l’espace extracellulaire gorgé d’eau. Néanmoins, elles jouent un rôle important dans la forme et l’étendue du gradient de la protéine, ce qui est essentiel pour un morphogène. Une forme mutée de Shh qui ne peut avoir du cholestérol attaché à sa région carboxyterminale diffuse trop vite et trop loin causant des malformations dans les bourgeons de membre par exemple, car le gradient de ce morphogène est plus étalé que normalement (Li et al., 2006).
Hh peut se propager en association avec des particules lipidiques extracellulaires (Greco et al., 2001), qui sont des particules de lipoprotéines (Panáková et al., 2005).

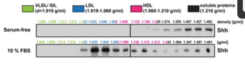
Étude par centrifugation en gradient de densité puis analyse des fractions en western-blot de Shh humain sécrété par des cellules HeLa en l’absence ou en présence de sérum bovin fœtal (FBS). Les cellules HeLa transfectées avec un vecteur d’expression de Shh ont été cultivées dans un milieu sans sérum ou en présence de 10 % de FBS, et des volumes égaux de surnageants ont été analysés. Les couleurs indiquent les fractions correspondant aux lipoprotéines bovines de très basse, basse et haute densité (VLDL, LDL et HDL). En présence de sérum, Shh s’associe majoritairement avec les LDL. Source : https://journals.plos.org/plosbiology/article?id=10.1371/journal.pbio.1001505
Les particules de lipoprotéines permettent à Hh de se propager en fournissant un support auquel Hh peut se lier, protégeant ses régions hydrophobes lipidiques. Chez la drosophile, c’est la lipoprotéine Lipophorin (Lpp; également connue sous le nom d’apolipophorine) qui transporte Hh. Chez la larve, elle est principalement produite dans le corps adipeux (Palm et al., 2012) avant être libéré dans l’hémolymphe. La réduction du niveau total de Lpp circulante dans les larves en appauvrissant spécifiquement l’expression de Lpp dans le corps adipeux conduit à une diminution du mouvement intercellulaire de Hh. Ce traitement n’a pas provoqué de suppression générale de la signalisation Hh; au lieu de cela, seules les cibles Hh à longue portée ont été réduites.
Des mécanismes complémentaires peuvent agir en parallèle. En effet, Hh peut également être sécrété sur des vésicules extracellulaires (VE), ou transporté le long d’extensions cellulaires, appelées cytonèmes, afin de remplir sa fonction de régionalisation selon son gradient (Bischoff et al., 2013; Gradilla et al., 2014; Parchure et al., 2018).
Les cytonèmes sont des expansions cellulaires longues et fines qui permettent le transport de protéines avant leur sécrétion (Kornberg et Roy, 2014). Ce sont des filopodes particuliers, généralement inférieurs à 200 nm de diamètre, qui peuvent atteindre la taille de 300 μm. Des cytonèmes fonctionnant au cours de la morphogenèse ont été découverts pour la première fois dans les disques imaginaux des ailes de drosophile (Ramírez-Weber et Kornberg, 1999). Des études ultérieures ont montré qu’ils contenaient des molécules de signalisation, notamment HH (ou Shh chez les Vertébrés), WNT, TGFβ, des ligands de Notch et des facteurs de croissance (Fairchild et Barna, 2014).
La voie Hedgehog (HH) est une voie de signalisation conservée au cours de l’évolution et elle est activée via la fixation du ligand aux récepteurs Patched (PTCH), une grande protéine à 12 domaines transmembranaires. En absence de SHH, PTCH inhibe la protéine à 7 domaines transmembranaires Smoothened (SMO) en l’envoyant à la dégradation (Taipale et al., 2002). Un autre mécanisme complémentaire implique l’élimination par PTCH du cholestérol du feuillet interne de la membrane plasmique, cholestérol dont a besoin SMO pour être actif (Kinnebrew et al. 2021). La liaison de SHH au récepteur PTCH libère cette inhibition en bloquant le conduit hydrophobe dont se sert PTCH pour faire sortir le cholestérol du feuillet interne de la membrane plasmique (Zhang et al., 2018), le rendant disponible pour SMO, mais aussi en provoquant l’endocytose de PTCH grâce à l’action des E3 ubiquitine ligase Smurf1/2 (Yue et al., 2014).


Une version commentée de cette figure est disponible en vidéo.
Source : https://www.ncbi.nlm.nih.gov/pmc/articles/PMC4080449/pdf/elife02555.pdf
La protéine transmembranaire SMO est alors activée. Elle est couplée à une protéine G mais elle peut transduire le signal par des voies effectrices et dépendantes et aussi indépendantes de la protéine G pour induire des réponses en aval (Arensdorf et al., 2017; Belgacem et Borodinsky, 2011; Ho Wei et al., 2018). L’activation de SMO provoque sa translocation dans le cil primaire où il active des effecteurs transcriptionnels GLI qui entrent dans le noyau et induisent l’expression des gènes cible de la famille Hedgehog (Corbit et al., 2005).


Le cil primaire de la cellule se compose de neuf doublets de microtubules formant un axonème. D’une longueur moyenne de 5 μm, il s’étend à partir du centriole amarré à la membrane appelé corps basal. L’axonème est entouré d’une membrane ciliaire, qui est un compartiment spécialisé et distinct de la membrane plasmique.
Le cil primaire peut être considéré comme un centre de signalisation de la cellule, à la fois le récepteur du signal mais aussi l’amplificateur car les protéines nécessaires à la transduction du signal s’y trouvent concentrées (Anvarian et al., 2019).
Des expériences indiquent que Patched doit se trouver dans le cil primaire pour que la voie de signalisation Hedgehog soit activée. En effet, un mutant Ptch1 qui produit une protéine avec sa queue C-terminale délétée ne plus entrer dans le cil mais peut toujours fixer le ligand Hedgehog. Or cette forme est incapable de transduire le signal (Kim et al., 2015).
L’importance du cil primaire se retrouve dans le fait que des mutations provoquant des ciliopathies peuvent altérer le fonctionnement de la voie Shh. Par exemple, des patients avec une mutation dans le gène INPP5E (codant une protéine impliquée dans la composition en phosphoinositol de la membrane des cils) sont affectés par le syndrome de Joubert causé par des défauts dans le cervelet et aussi parfois dans le cortex, deux structures dont le développement harmonieux dépend de Shh. L’étude d’organoïdes cérébraux à partir de cellules iPS où une mutation de INPP5E a été introduite par CRISPR/Cas9 a montré que l’environnement ciliaire modifié suractive la voie Shh provoquant des défauts développementaux aboutissant à la pathologie (Schembs et al., 2022).
Il existe aussi des voies de signalisation activées par Shh sans intervention du cil primaire :

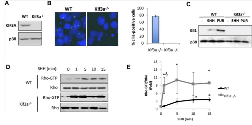
On travaille avec des fibroblastes embryonnaires de souris (MEF) sauvages (WT) ou délétés pour Kif3a qui code une protéine nécessaire au développement du cil primaire (Kif3a-/-). (A) Western blot de l’expression endogène de KIF3A dans des lysats cellulaires des différentes cellules. p38 a été utilisé comme témoin de charge. (B) Coloration des cils primaires par immunofluorescence avec un anticorps reconnaissant l’α-tubuline acétylée (vert) dans les cellules. Les noyaux ont été contre-colorés avec du DAPI. Le graphique à barres montre le % moyen ± SEM de cellules ciliées dans les deux génotypes. (C) Induction de GLI1 dans les MEF WT et Kif3a-/- après 24h de privation de sérum suivie d’une incubation de 48h en présence de véhicule (-), de 2,5 µg/ml SHH, ou 5 µM purmorphamine (PUR), un activateur de la voie Shh. (D,E) Etude par western-blot et quantification de Rho activé (lié au GTP) sur la quantité de Rho total dans les MEF avec les différents génotypes avec des durées différentes de stimulation avec SHH. Les rapports ont été exprimés relativement à t = 0. Source : https://journals.plos.org/plosone/article?id=10.1371/journal.pone.0203170
Une fois que Patched est inactivé par Hedgehog, Smoothened rentre dans le cil et il inactive la PKA et SuFu qui faisait se transformer les facteurs de transcription Gli en leur forme répressive (GliR, clivés et réduits à leur partie C-terminale). Les Gli prennent donc une forme activatrice de la transcription quand la voie Hedgehog est activée. Ce sont des facteurs de transcription dont le domaine de fixation à l’ADN est à doigts de zinc. En présence de Hedgehog, Gli2 et Gli3 ne sont plus clivés et possèdent une partie N-terminale qui les rend activateur de la transcription (GliA). Gli1 est toujours activateur de la transcription mais il est très peu exprimé en absence de Hedgehog. Il est l’une des premières cibles de l’activation de la voie Hedgehog et de Gli2 et de Gli3 et sa présence renforce l’activation des gènes cibles.

Les gènes Gli1, Gli2 et Gli3 forment une famille multigénique qui a évolué par duplication de gènes. Les Protostomiens tels que la drosophile et les cordés non vertébrés tels que l’ascidie ou Amphioxus n’ont qu’un seul gène Gli (appelé Cubitus interruptus chez la drosophile) donc les duplications ont eu probablement eu lieu au début de l’histoire évolutive des Vertébrés (Islam et al., 2010).
Shh inactive Sufu en favorisant sa poly-ubiquitinylation sur la lysine 257, ce qui conduit à sa dégradation dans le protéasome. C’est la protéine E3 ligase Fbxl17 qui cible Sufu (Raducu et al., 2016). La phosphorylation de Sufu sur les Ser-346 et 342 par la PKA et la glycogène synthase kinase 3β (GSK3β) stabilise Sufu contre la dégradation induite par Shh.

PKA intervient aussi dans la conversion de GliA en GliR. Lors de la fixation de Shh, le récepteur à 7 domaines transmembranaires GPR175 (aussi nommé TPRA1) est transloqué dans le cil et active la protéine Gα-i ce qui diminue la quantité d’AMPcyclique (AMPc) et réduit l’activité de PKA (Singh et al., 2015).

BILAN DE LA SIGNALISATION Hedgehog

A droite : En présence de Hh, Ptch1 est retiré du cil, permettant à Smo d’entrer dans le cil et d’être activé. Cela conduit à l’accumulation de Gpr175 dans les cils, où il interagit avec Gα-i ce qui inhibe la production locale d’AMPc, empêchant l’activité de la PKA et le clivage Gli3. Le complexe SuFuGli-FL s’accumule à la pointe du cil primaire se dissocie et Gli-FL activé (GliA*) sort du cil et pénètre dans le noyau ce qui active la transcription des gènes cibles de Hh tels que Gli1. Source : https://www.jbc.org/article/S0021-9258(20)39576-4/fulltext
Des molécules peuvent activer ou atténuer la voie de signalisation Hedgehog. Par exemple, les protéines Cdo et Boc qui appartiennent à la famille N-CAM et qui sont exprimés à la membrane plasmique interagissent avec Shh et facilitent son interaction avec le récepteur Patched. Lors de la polarisation dorso-ventrale du tube neural, Cdo est exprimé dans la plaque du plancher où Shh est exprimé tandis que Boc est exprimé dans les régions les plus dorsales atteintes par le gradient morphogène de Shh. La surexpression de Boc ou de Cdo aboutit à une ventralisation cellulaire-autonome des cellules où a lieu cette surexpression mais les cellules aux alentours sont dorsalisés, ce qui indique bien un effet potentiateur de la signalisation Shh pour les cellules qui expriment Boc ou Cdo mais la séquestration de Shh par ces molécules aboutit à appauvrir la région autour en Shh et a donc un effet dorsalisant (Tenzen et al., 2006). Dans diverses tumeurs, Cdo induit une apoptose en activant la cascade des caspases à moins que Shh n’interagisse avec lui (Delloye-Bourgeois et al., 2013). Inhiber la production de Shh peut alors s’avérer une stratégie anti-tumorale intéressante.

De son côté, la protéine TMED2 retient SMO dans le reticulum endoplasmique et dans l’appareil de Golgi diminuant ainsi la présence de SMO à la membrane plasmique. La voie de signalisation SHH est ainsi moins activée dans les cellules-cibles (Di Minin et al., 2022).

Par ailleurs, l’activation de la voie Shh peut elle-même activer sa propre inhibition par l’activation de l’expression de Patched1 qui est une cible habituelle des Gli activateurs et par l’activation de l’expression de Hhip qui piège Shh avant qu’il ne puisse agir sur son récepteur. Il s’agit d’une boucle de rétroaction négative.

En plus de la cascade canonique dépendante de Gli, il existe un certain nombre de voies non canoniques indépendantes de Gli, opérant via la kinase de la famille Src (Sloan et al., 2015; Yam et al., 2009), les petites GTPases Rac1 et RhoA (Ho Wei et al., 2018; Polizio et al., 2011), l’activation de NF-ĸB via PKC (Qu et al., 2013) et de l’axe Ca2+/Ampk (Teperino et al., 2012).
Des tératogènes perturbent la voie Hedgehog, notamment la cyclopamine, un alcaloïde stéroïde produite par une Liliacée (Veratrum californicum) qui inhibe la voie Hedgehog en se fixant sur Smoothened. Citons également le piperonylbutoxide qui est présent dans des pesticides (Everson et al., 2019).
Hedgehog dans la mise en place de l’axe antéro-postérieur du disque imaginal de l’aile de drosophile
Dans les disques imaginaux des ailes de drosophile, Hh est sécrété dans le compartiment postérieur (P) et se propage vers le compartiment antérieur (A) (Capdevila et al., 1994 ; Tabata et Kornberg, 1994). La signalisation Hh ne se produit pas dans les cellules du compartiment P car elles n’expriment pas de composants critiques de la voie Hh, tels que l’effecteur transcriptionnel Ci qui est l’orthologue des facteurs de transcription Gli des Vertébrés (Eaton et Kornberg, 1990). En revanche, les cellules du compartiment A peuvent recevoir et répondre à Hh mais sont incapables de produire Hh. Dans les cellules du compartiment A situées à proximité de la source de production de ligands Hh à la frontière A/P, la signalisation Hh déclenche l’activité de la voie et, par conséquent, une augmentation de la transcription des gènes cibles (Ingham et al., 1991 ; Basler et Struhl, 1994 ; Capdevila et al., 1994 ; Tabata et Kornberg, 1994 ; Chen et Struhl, 1996).

Dans une recherche de lipides endogènes qui agissent comme des antagonistes des SMO, les endocannabinoïdes ont été identifiés comme inhibiteurs de la signalisation Hedgehog (Khaliullina et al., 2015). Leur action en tant qu’inhibiteurs de la voie HH a pu être démontrée à la fois dans le développement des disques alaires de la drosophile et dans les cellules de mammifères en culture. Les endocannabinoïdes sont des acides gras/alcools liés à des groupes de tête polaire qui agissent via les récepteurs aux cannabinoïdes GPCR de type 1 (CB1R; CNR1) et de type 2 (CB2R; CNR2) (Lu et Mackie, 2020; Maccarrone et al., 2015). Les phytocannabinoïdes sont des ingrédients bioactifs du cannabis et comprennent le Δ9-tétrahydrocannabinol (THC) et le cannabidiol (CBD), le premier étant le principal composant psychoactif. Ces composés exercent leurs effets via CB1R, CB2R et/ou d’autres récepteurs, le CB1R étant responsable de la médiation des principaux effets neurocomportementaux du THC (Lu et Mackie, 2020 ; Schurman et al., 2020). THC et le CBD inhibent la signalisation HH de la même manière que les endocannabinoïdes, (Khaliullina et al., 2015). Ces résultats soulèvent la possibilité que l’exposition in utero aux phytocannabinoïdes puisse être tératogène, en raison de sa capacité à inhiber la signalisation HH à des moment-clés du développement. Le THC est en effet tératogène pour les souris génétiquement sensibilisées qui présentant une activation moindre de la voie HH. Le THC a induit des phénotypes de perte de fonction de HH de manière dose-dépendante, notamment une holoprosencéphalie (pas de séparation du télencéphale en deux hémisphères), une malformation typique d’une perte de la voie Hedgehog (Chiang et al., 1996 ; Cohen et Shiota, 2002). Le THC agit donc comme un « tératogène conditionnel », dépendant du contexte génétique car les souris sauvages n’ont pas présenté de phénotypes.
Shh, développement du cervelet et cancer
Shh est impliqué dans le développement du cervelet post-natal et a été impliqué dans la genèse de 25 à 30% des médulloblastomes, un type de cancer touchant essentiellement les enfants qui se développe dans le cervelet. Des mutations de PATCHED-1, de SMO et de SUFU ont été caractérisées dans ces tumeurs (Raducu et al., 2016; Tamayo-Orrego et Charron, 2019). Les cellules tumorales expriment le marqueur Atoh1 des précurseurs des cellules granulaires et ces dernières sont très probablement les cellules d’origine des cellules tumorales. Cet exemple illustre le fait que les cellules tumorales gardent une signature des cellules qui leur ont donné naissance. Cela affecte les propriétés de ces cellules et donc le pronostic et les traitements à mettre en œuvre.


Notez que la signalisation Shh est impliquée dans d’autres types de tumeurs, notamment le carcinome basocellulaire qui est le cancer le plus fréquent de la peau (Gambini et al., 2022). On y trouve fréquemment des mutations perte-de-fonction du gène codant PATCHED1.
VOIR DES EXERCICES SUR LES VOIES DE SIGNALISATION
- Adhérences cellule-cellule
- Arabidopsis thaliana
- Axe antéro-postérieur chez la drosophile
- Biomécanique du développement
- Caenorhabditis elegans
- Concepts principaux
- Contrôle de la traduction
- Contrôle de la transcription
- Contrôle génétique et épigénétique
- Croissance du tube pollinique et double fécondation chez les Angiospermes
- Croissance et guidage axonal
- Des modèles animaux moins classiques
- Développement de l’oeil des Vertébrés
- Développement et évolution
- Et l’Humain ?
- Exercices sur l’ovogenèse, la spermatogenèse et la fécondation
- Exercices sur le contrôle de l’expression des gènes
- Exercices sur le développement des bourgeons de membre
- Exercices sur le développement des muscles striés squelettiques
- Exercices sur le développement des végétaux et les hormones végétales
- Exercices sur les cycles et les divisions cellulaires
- Exercices sur les étapes du développement, les inductions embryonnaires et la mise en place des axes de polarité
- Exercices sur les matrices extracellulaires, le cytosquelette et les adhérences cellule-cellule
- Exercices sur les voies de signalisation
- Glossaire
- Glossaire des termes liés à la génétique
- Glossaire des termes liés au cytosquelette, la matrice extracellulaire, l’adhérence et la migration cellulaire
- Hématopoïèse et développement des cellules du système immunitaire
- Histoire de la biologie cellulaire et de la biologie du développement
- L’acide rétinoïque
- L’apoptose
- L’autophagie
- L’organogenèse
- L’ovogénèse prépare le développement embryonnaire
- La drosophile
- La fécondation
- La formation des somites
- La gastrulation
- La gastrulation (version allégée)
- La métamorphose chez les Hexapodes et les Amphibiens
- La neurogénèse chez les mammifères adultes
- La neurulation
- La poule
- La signalisation calcique
- La souris
- La superfamille TGFβ et ses voies de signalisation
- La voie de signalisation de l’auxine et ses rôles
- La voie de signalisation Hippo et ses composants YAP/TAZ
- La voie de signalisation Notch
- Le clivage
- Le cytosquelette
- Le destin des cellules et les réseaux de régulation génique
- Le développement des bourgeons de membre
- Le développement des muscles striés squelettiques
- Le développement des organes génitaux et des cellules germinales
- Le développement du cortex
- Le méristème apical caulinaire en phase végétative et lors de la formation d’une fleur
- Le poisson zèbre
- Le xénope
- Les cellules des crêtes neurales
- Les cellules et les gènes en action dans le développement
- Les cellules souches
- Les cellules tumorales
- Les cycles et les divisions cellulaires
- Les étapes du développement
- Les étapes du développement embryonnaire d’Arabidopsis thaliana et leur contrôle
- Les inductions embryonnaires et les gradients de morphogène
- Les matrices extracellulaires animales
- Les organismes modèles
- Les outils pour étudier l’expression et la fonction des gènes
- Les parois des cellules végétales
- Les techniques et les outils pour la biologie cellulaire
- Les transitions épithélio-mésenchymateuses et les migrations cellulaires
- Les vésicules extracellulaires
- Les voies de signalisation
- Les voies de signalisation FGF
- Mise en place des axes chez les Vertébrés
- Structures et processus cellulaires
- Voies de signalisation WNT
