Niveaux de difficulté : * = embryon; ** = têtard; *** = mature
EXERCICE 1 :

*1.1 Quelle molécule reconnaît la sonde ?
**1.2 De quel type est le domaine de fixation de Pax3 à l’ADN ?
*1.3 Quel est l’effet de l’expression de Pax3-En sur l’expression de Pax7 ?
**1.4 Quel est le contrôle interne important visible sur les images pour vérifier que l’expérience a été bien faite et les interprétations valides ?
**1.5 Peut-on conclure de cette expérience que Pax3 active ou inhibe l’expression de Pax7 ? Peut-on en conclure qu’il le fait directement ?
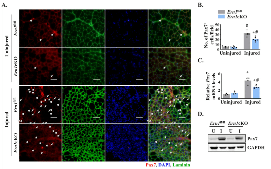
EXERCICE 2 :

*2.1 : Que marque l’immunofluorescence Pax7 ?
*2.2 : Quelle structure cellulaire est marquée par l’immunofluorescence laminine ?
*2.3 : Est-ce que les coupes de muscles sont transversales ou longitudinales ?
*2.4 : Analysez les résultats de l’expérience.
**2.5 : Interprétez les résultats et posez des hypothèses sur le rôle de Ern1 dans la régénération des cellules musculaires ?
EXERCICE 3 :

*3.1 : A quoi faut-il veiller lorsqu’on fait la construction génétique de la séquence codant Myf5-beta-galactosidase ?
*3.2 : Décrivez l’expression du gène rapporteur Myf-5-I au stade 12,5 dpc (B). Est-ce qu’il reproduit fidèlement l’expression de Myf5 ?
**3.3 : Comment l’expression de ce gène rapporteur évolue au stade 13,5 dpc (C) ?
*3.4 : Analysez et interprétez les résultats pour le transgène Myf-5-II.
EXERCICE 4 :

*4.1 : Décrivez et interprétez les résultats du western-blot.

*4.2 : Quel est l’intérêt de faire une immunofluorence anti-SATB2 ?
*4.3 : Que déduisez-vous du rôle de SATB2 à partir des données de fluorescence et de la quantification ?
EXERCICE 5 :

*5.1 : Analysez les résultat de l’expérience.
**5.2 : Proposez des hypothèses pour expliquer le rôle de la β-caténine.

**5.3 : Quelles conclusions peut-on tirer de cette expérience ?
EXERCICE 6 :

**6.1 : Quelles conclusions tirer de l’analyse ChIPseq ?

*6.2 : Quelles conclusions tirez vous de ces résultats ?
EXERCICE 7 :

*7.1 : Qu’observe-t-on en présence de DMB et proposez des hypothèses pour l’expliquer.

*7.2 Quelles informations supplémentaires nous apporte le résultat de cette expérience ?

**7.3 Qu’observez vous concernant YAP en présence de DMB ?
***7.4
REPONSES :
1.1 : L’ARNm de Pax7. 1.2 : Homéoboîte et type paired. 1.3 : Baisse de l’expression de Pax7 dans les somites, particulièrement les somites postérieurs. 1.4 : On voit que le signal en dehors des somites est le même (dans la tête notamment) ce qui montre que la révélation a été faite durant une durée et des conditions similaires entre le sauvage et le mutant. 1.5 : Non, il faudrait comparer avec le mutant perte-de-fonction ou gain-de-fonction de Pax3. Non, on ne peut pas conclure que Pax3 agit directement.
2.1 : Dans le tissu musculaire adulte, Pax7 est exprimé dans les cellules satellites. 2.2 : La laminine est un élément de la lame basale qui est la matrice extracellulaire qui entoure les cellules musculaires striées squelettiques. 2.3 : Les coupes sont transversales, si elles étaient longitudinales, les fibres musculaires apparaitraient allongées en fuseau. 2.4 : Chez les souris qui expriment Ern1, la blessure provoque 5 jours plus tard une forte augmentation du nombre de cellules satellites. Chez les souris mutées, cette augmentation est moins forte. Les niveaux d’expression de Pax7 vus en RT-qPCR sont changés de la même manière que le nombre de cellules, ce qui veut dire que l’expression de Pax7 par cellules satellites est sans doute la même chez le mutant que chez le sauvage et que la baisse observée n’est que le reflet de la baisse du nombre de cellules. Les niveaux protéiques amènent à la même conclusion même s’il faudrait quantifier le signal obtenu. 2.5 : L’expression de Ern1 est donc cruciale pour que les cellules souches satellites prolifèrent correctement après une blessure et donc pour les faire sortir complètement de leur quiescence. Or Ern1 est exprimé dans les cellules musculaires striées différenciées. Il doit donc y avoir une communication entre ces cellules et les cellules satellites sous une forme juxtacrine (adhérence, Notch/Delta…) ou paracrine (facteurs de croissance secrétés…) qui dépend de la présence de Ern1.
3.1 : Il faut veiller à ce que la séquence codant la beta-galactosidase soit dans le même cadre de lecture que la séquence codant Myf5 pour que la traduction puisse ajouter les bons acides aminés en lisant les bons codons. 3.2 : On observe une expression segmentée typique des somites et on observe aussi une expression dans des masses cellulaires dans les bourgeons de membre. Il y a aussi une expression céphalique, notamment dans le futur muscle hypoglosse. Cela correspond bien à ce que l’on connait de l’expression de Myf5 qui est exprimé dans le dermomyotome (des somites), dans les myoblastes en migration vers les bourgeons de membre et dans de futures masses musculaires céphaliques. 3.3 : On voit clairement l’expression dans les somites se scinder en deux dans la région troncale (petite flèche noire). Cela correspond à la division en région épaxiale et hypaxiale. L’expression s’étend aussi dans la tête, pas tellement dans les bourgeons de membre. 3.4 : A 12,5 dpc, l’expression du gène rapporteur est réduite à quelques somites, et dans chacun de ces somites, l’expression est moins étendue. Il est exprimé dans le futur muscle hypoglosse. A 13,5 dpc, cette expression disparaît quasiment complètement (expression résiduelle dans une partie des somites de la queue). Le fragment d’enhancer Myf-5-I contient l’essentiel des séquences régulatrices de Myf5 tandis que le fragment Myf-5-II ne contient que des séquences régulatrices de renforcement dans des régions bien définies (une partie des somites, futur muscle hypoglosse) et à un moment bien défini (à 12,5 dpc et plus à 13,5 dpc).
4.1 : Lors de la phase de prolifération, on observe une forte présence de la forme entière de SATB2 (entre 75 et 100 kDa) et une faible présence d’une forme clivée qui contient l’épitope C-terminal (il y a peut-être l’autre partie de la protéine qui est présente dans les extraits mais l’anticorps utilisé ne peut pas la reconnaître). Au fur et à mesure de la différenciation, la forme entière est de moins en moins abondante et la forme clivée est de plus en plus abondante. On peut proposer que lors de la différenciation la protéine STAB2 est clivée. On ne peut pas savoir si cela la rend plus active ou moins active. 4.2 : Il s’agit de vérifier que le siARN introduit a bien fonctionné et a inhibé la production de la protéine SATB2, ce qui est le cas. 4.3 : En condition de prolifération, on constate que les cellules sans SATB2 sont plus marquées par la desmine et plus allongées. Après 48h de mise en culture dans des conditions de différenciation, cet effet est encore plus visible, indiquant une différenciation précoce des cellules C2C12. Cela est confirmé par la présence d’un nombre moyen de noyaux dans les myotubes nettement supérieur en absence de SATB2, indiquant des fusions cellulaires plus importantes. SATB2 joue donc un rôle de frein à la différenciation des myoblastes. Le clivage observé lors de la différenciation doit probablement inactiver la protéine.
5.1 : Dans les myoblastes sauvages, l’expression de MyHC devient visible dès le premier jour de culture dans le milieu de différenciation puis devient de plus en plus étendue. On observe que les cellules prennent une forme allongée et se différencient en myofibres. En absence de béta-caténine, l’expression de myHC est très retardée (très peu d’expression au jour 2, activation plus marquée au jour 3) et la majorité des cellules ne prend pas une forme allongée. 5.2 : La béta-caténine est impliquée dans deux processus : l’adhésion cellule-cellule lorsqu’elle est dans le complexe reliant les cadhérines aux microfilaments d’actine et la voie de signalisation Wnt. On ne peut pas savoir avec ces expériences laquelle de ces deux fonctions est impliquée dans ce qui est observé. Si c’est la fonction de béta-caténine dans la voie de signalisation Wnt qui est impliqué, le milieu de différenciation utilisé en culture doit contenir des ligands Wnt. 5.3 : Il s’agit d’une expérience de sauvetage. La réexpression de la beta-caténine sauvage permet de sauver la différenciation en myofibres contrairement à un vecteur vide montrant la spécificité de la mutation de la beta-caténine endogène réalisée par CRISPR-Cas9. La forme de la beta-caténine incapable de s’associer dans le complexe cadhérine/caténine/microfilaments d’actine n’est pas capable de sauver la différenciation tandis que la forme de la béta-caténine incapable de s’associer à TCF (et donc incapable d’être partie prenante dans la voie de signalisation Wnt) est capable de sauver la différenciation. Cela veut dire que la fonction pertinente de la beta-caténine dans ce contexte n’est pas sa participation à la voie de signalisation Wnt mais liée à son action dans les complexes d’adhérences cellule-cellule.
6.1 : Le ChIPseq nous indique que des marques épigénétiques activatrices de la transcription sont présentes dans les régions correspondant aux enhancers potentiels, ce qui correspond bien à leur fonction. On ne peut cependant en conclure que ces enhancers régulent vraiment l’expression du gène codant la myogénine à ce stade de l’analyse. 6.2 : Contrairement au contrôle (première colonne) où les cellules expriment fortement myogénine et forment des myotubes, l’orientation d’un inhibiteur de la transcription vers chacun des enhancers inhibe l’expression de la myogénine (forte diminution pour une inhibition de En1 et En3 et disparition quasi-complète pour En4 et En5) et empêche les cellules de former des myotubes. Par conséquent, chacun des enhancers putatifs est nécessaire pour une bonne expression de la myogénine (En4 et En5 étant absolument indispensables pour avoir au moins un peu d’expression).
7.1 L’absence de contraction musculaire entraine une baisse du nombre de cellules marquées Pax7 donc des progéniteurs musculaires. Les masses de cellules différenciées MF20+ paraissent généralement plus petites en présence de DMB (pour les 3 masses du haut, celle du bas est plus grande). Il semble donc que les contractions musculaires soient nécessaires au maintien d’un nombre normal de progéniteurs musculaires au cours de l’organogenèse et que cela peut affecter par la suite la taille des muscles. Cela peut passer par un contrôle de la prolifération, de la survie ou de la différenciation (les progéniteurs se différencieraient trop tôt et perdraient trop vite l’expression de Pax7). On ne peut exclure cependant un effet toxique du DMB sur les progéniteurs musculaires et aussi les muscles différenciés. 7.2 Au sein des cellules Pax7+ qui restent en cas de paralysie musculaire, la prolifération reste au même niveau que dans les embryons normaux. Cela veut dire que l’absence de contractions musculaires n’affecte pas la prolifération des précurseurs musculaires, ce qui invalide l’une des hypothèses dans la réponse à la question précédente.
< Retour vers la page sur le développement des muscles striés squelettiques.
