Niveaux de difficulté : * = embryon; ** = têtard; *** = mature
EXERCICE 1 : sur matrice extracellulaire, migration

*1.1 Rappelez le principe du test de cicatrisation. Quels sont les processus cellulaires à l’œuvre ?
*1.2 Quelle est la fonction des peptides RGD dans l’expérience ?
*1.3 Sachant que YIGSR est la séquence sur la laminine reconnue par les intégrines, interprétez les résultats de l’expérience.
EXERCICE 2 : sur adhérence cellule-cellulen cytosquelette

**2.1 Les cellules dans la rangée du haut sont observées en microscopie DIC (microscopie à contraste interférentiel). Expliquez comment cela fonctionne.
*2.2 Analysez et interprétez les immunofluorescences anti-E-cadhérine et anti-N-cadhérine.
*2.3 Que marque la phalloïdine ?
*2.4 Analysez les résultats avec la phalloïdine.
EXERCICE 3 : sur cytosquelette et migration

*3.1 Décrivez les résultats en A.
*3.2 Quel est le principe du test de la chambre de Boyden ?
**3.3 La membrane entre les deux chambres a été couverte de Matrigel. Quel est ce composé et à quoi sert-il ?
*3.4 Quelle conclusion tirez-vous de cette expérience ?
**3.5 Que nous apprennent les immunofluorescences ?
**3.6 Analysez et interprétez le résultat du western-blot en D et essayez d’expliquer le phénotype cellulaire observé en 3.4
EXERCICE 4 : sur la matrice extracellulaire

*4.1 Que colore le bleu alcian ?
*4.2 Analysez le phénotype des mutants.

*4.3 Que nous révèle l’analyse de ces phénotypes ?

*4.4 Quel est l’intérêt de faire cette étude ?
*4.5 Quelles conclusions tirez vous de cette expérience et de l’ensemble des résultats de l’exercice ?
EXERCICE 5 : sur l’adhérence cellule-cellule

**5.1 Qu’est-ce que le FRET ?
*5.2 Dans quel type de complexe trouve-t-on la E-cadhérine et la β-caténine ?
**5.3 Quel évènement impliquant le complexe décrit à la question précédente pourrait faire baisser l’efficacité du FRET ?

**5.4 Que peut-on déduire de ces observations ?
EXERCICE 6 : sur les matrices extracellulaires et les épithélium

*6.1 Où trouve-t-on habituellement la collagène IV ? Quelle est sa particularité parmi les différents collagènes ?
*6.2 Le mutant Khc-733-3 est-il un mutant gain-de-fonction ou perte-de-fonction ?
**6.3 Le mutant Khc-733-3 a été produit grâce à CRISPR-Cas9. décrivez brièvement le principe de cette technique.
*6.4 Analysez et interprétez les résultats en D et F (E sert pour se repérer) pour spastin OE.
*6.5 Faites la même chose pour Khc-733-3.
*6.6 Que se passe-t-il dans les cellules mutantes rab10-/- ?
EXERCICE 7 : sur la migration et le cytosquelette

*7.1 Quel est l’effet de l’expression de SRGAP2A sur les cellules (Figures A et B) ?
*7.2 Quel est l’effet de SRGAP2C et de SRGAP2B sur l’action de SRGAP2A ?
*7.3 Que nous apprennent les expériences sur le domaine F-BAR de SRGPAC2 ?
**7.4 SRGAP2A fait partie des protéines de la famille GAP qui active les petites GTPases. Quelle pourrait être sa cible et comment pourrait-elle fonctionner ?

**7.5 Que nous apprennent les immunoprécipitations ?
EXERCICE 8 : sur le cytosquelette et la migration


*8.1 Quelle structure cellulaire est localisée grâce à l’anticorps anti-gamma tubuline ?
*8.2 Quel est l’effet de la mutation ?
*8.3 A quoi sert l’expérience avec myc-C-Nap1 ?

*8.4 Quel effet de la mutation est ici mis en évidence ?
EXERCICE 9 : sur l’adhérence cellule-cellule et les épithélium

*9.1 Où peut-on s’attendre à voir la β-caténine dans un épithélium ?
*9.2 Que constatez vous sur la répartition de la β-caténine chez le sauvage ?
*9.3 Quel est le rôle mis en évidence ici des protéines Scrib et Dlg ?
EXERCICE 10 : sur le cytosquelette

*10.1 Quel est l’effet du propyzamide aux doses utilisées sur les racines sauvages (WT) ?
*10.2 Quelles sont les conséquences de la mutation mor1-10 sur les effets du propyzamide ? Quelles peuvent être les conséquences fonctionnelles pour la plante mutée ?
**10.3 Proposez une ou des hypothèses pour expliquer le phénotype obtenu.

**10.4 Qu’observez-vous et en quoi cela explique le phénotype observé plus haut ?
EXERCICE 11 : sur les matrices extracellulaires

*11.1 Précisez ce qu’est une héparane sulfate protéoglycane. Faites un schéma de sa structure.
*11.2 Analysez et interprétez les résultats A’, B’ et C’.
**11.3 Comment peut-on faire produire une forme de Cow sans héparanes sulfates ?
*11.4 Analysez et interprétez les résultats concernant la forme de Cow sans héparanes sulfates.
EXERCICE 12: sur le cytosquelette

*12.1 La courbe en absence de CP et de VASP est la courbe noire. Comparer avec la courbe en présence de CP et en absence de VASP. Quel est l’effet mis en évidence ?
*12.2 Analysez et interprétez l’effet de VASP.
**12.3 Quelles expériences supplémentaires il faudrait faire pour mieux comprendre l’effet de VASP ?
EXERCICE 13: sur l’adhérence cellule-cellule et les matrices extracellulaires

On veut comprendre le rôle du domaine intracellulaire de la E-cadhérine au cours du développement de la glande mammaire. On créé des souris transgéniques qui expriment sous le contrôle d’un promoteur de MMTV (un virus qui exprime ses gènes uniquement dans la glande mammaire) un gène codant une protéine chimérique : le domaine extracellulaire d’une protéine membranaire intervenant dans le système immunitaire (H2) et le domaine transmembranaire et intracellulaire de la E-cadhérine. Source : https://www.sciencedirect.com/science/article/pii/S0012160699995179
*13.1 Pourquoi utilise-t-on le promoteur de MMTV et non pas un autre promoteur activé de manière plus général ?
**13.2 Pourquoi met-on le domaine extracellulaire de H2 dans la construction chimérique ?

*13.3 Quel est l’effet de l’expression du transgène sur l’organisation de la glande mammaire ?
**13.4 Quelles hypothèses posez-vous qui ferait le lien entre ce phénotype et la structure du transgène ?

*13.5 Expliquez pourquoi les souriceaux ont une croissance plus faible lorsqu’ils sont nourris par les femelles transgéniques ?
**13.6 Qu’est-ce que les résultats de cette expérience indiquent sur une des fonctions de la E-cadhérine ?
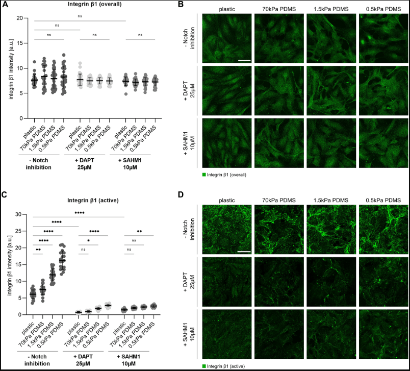
EXERCICE 14: sur les matrices extracellulaires

*14.1 Que peut-on dire de l’effet des différentes conditions sur l’expression générale de l’intégrine β1 ?
*14.2 Dans les conditions où Notch est actif, quel est l’effet de la modulation de la dureté du substrat sur l’intégrine β1 ?
*14.3 Quel rôle de la voie Notch est mis ici en évidence ? Comment appele-t-on cet effet ?
EXERCICE 15 : sur les matrices extracellulaires

*15.1 Pourquoi utilise-t-on des cellules Talin-/- comme matériel initial ?
*15.2 Que peut-on déduire des résultats de cette expérience ?

**15.3 Que peut-on déduire des résultats présentés ?
EXERCICE 16 : sur les matrices extracellulaires et la migration

*16.1 Comparez la morphologie des cellules normales et des cellules du patient ?
*16.2 Que nous apprend la quantification en C ?
*16.3 Quelle est la résultante de ce que vous venez d’observer sur les mécanismes cellulaires qui pourraient expliquer la présence du bec de lièvre ?
REPONSES :
1.1 Le test de cicatrisation liée à la blessure de tapis cellulaire consiste à arracher les cellules de manière contrôlée sur une trajectoire précise dans une boîte de Pétri et d’observer à intervalles réguliers/filmer la manière dont les cellules avoisinantes de la “blessure” vont coloniser l’espace vide. La principale composante de la cicatrisation de la blessure sera la migration cellulaire mais il peut y avoir aussi une composante liée à la prolifération. 1.2 La séquence RGD est la séquence sur un certain nombre de molécules de la MEC et notamment la fibronectine sur laquelle se fixent les intégrines. Il s’agit de savoir si le comportement des cellules observé ici dépend d’une interaction RGD-intégrine (et donc probablement fibronectine-intégrine). 1.3 Les microvésicules des cellules ES augmentent la rapidité de la cicatrisation suggérant qu’ils stimulent la migration cellulaire. Ils ont un effet similaire à l’ajout de 1% de sérum dans le milieu. Le mélange de peptides RGD et YIGSR ralentit la cicatrisation provoquée par les microvésicules. On en déduit que les interactions des intégrines des trophoblastes avec la MEC sont probablement augmentées par les microvésicules mais comme c’est un mélange qui est utilisé, impossible de savoir si c’est la laminine, la fibronectine ou les deux qui sont les molécules impliquées dans la MEC.
2.1 Lorsque la lumière traverse un objet complexe les phases de ses ondes peuvent se décaler en fonction de l’indice de réfraction du milieu qu’elles traversent. C’est cette propriété qui est exploitée par le microscope à contraste interférentiel. Cet effet est amplifié par le microscope à contraste interférentiel. Le faisceau lumineux est dédoublé en 2 faisceaux proches l’un de l’autre par divers systèmes optiques variés avant la traversée de l’objet. Un second système optique recompose les 2 faisceaux qui produisent des interférences qui dépendent de l’épaisseur et de la biréfringence des objets observés. 2.2 En condition contrôle, on observe un marquage membranaire important de la E-cadhérine avec une disposition des cellules en couche épithéliale. La N-cadhérine est aussi exprimée mais de manière plus irrégulière. Avec le traitement E2P4, la E-cadhérine est exprimée de manière plus hétérogène et le marquage n’est plus seulement membranaire mais aussi cytoplasmique. L’expression de la N-cadhérine reste membranaire et semble un peu plus généralisé. Avec le traitement SAHA, l’expression de la E-cadhérine est nettement plus faible et plus du tout membranaire mais péri-nucléaire tandis que la N-cadhérine est bien exprimée à la membrane plasmique. Le traitement E2P4 et surtout le traitement SAHA a aboutit à exprimer comme cadhérine dominante à la membrane la N-cadhérine à la place de la E-cadhérine. Un tel changement se retrouve lorsqu’il y a une transition épithélio-mésenchymateuse. 2.3 La phalloïdine marque les microfilaments d’actine. 2.4 La répartition des microfilaments d’actine est essentiellement sous membranaire sans traitement et avec le traitement E2P4. En revanche, il est plus réparti dans le cytoplasme avec le traitement SAHA avec la formation de fibres de stress. Cela accompagne bien l’idée émise avec l’étude des cadhérines que SAHA a un effet plus fort sur les cellules que E2P4 et qu’il active une transition épithélio-mésenchymateuse.
3.1 La phalloïdine couplé à un fluorophore rend visible les microfilaments d’actine. Chez les cellules mutantes, ces microfilaments sont arrangées en fibre de stress ce qui n’est pas le cas chez les cellules sauvages où l’actine forme surtout une masse au centre de la cellule. 3.2 Il s’agit de la création de deux compartiments avec des milieux de composition différente séparés par une membrane poreuse (en général avec des pores d’un diamètre entre 3 et 12 micromètres (à adapter selon les cellules étudiées)). Les cellules sont déposées sur cette membrane et on les incube durant une durée permettant à certaines d’entre elles de traverser la membrane et de se retrouver à sa face inférieure dans le second compartiment. Celui-ci peut par exemple contenir un milieu avec un chémoattractant. 3.3 Le Matrigel est le nom commercial de la matrice de membrane basale solubilisée sécrétée par les cellules de sarcome de souris Engelbreth-Holm-Swarm (EHS). Le Matrigel ressemble à la membrane basale riche en laminine/collagène IV que l’on trouve dans de nombreux tissus et est utilisé par les biologistes cellulaires comme substrat tridimensionnel pour la culture des cellules ou comme ici pour tester les capacités migratoires des cellules. 3.4 Il y a plus de cellules mutantes qui ont traversé la membrane vers la chambre inférieure que de cellules sauvages alors même que l’attachement des cellules à la membrane dans la chambre supérieure était similaire (photos de gauche). On en déduit que les cellules mutants ont des capacités de migration plus importantes que les cellules sauvages. On en déduit que Ikkbeta est un inhibiteur de la migration. 3.5 Le niveau général de FAK et de pFAK est le même dans les deux types de cellules, mais les cellules mutantes présentent des concentrations de pFAK à la périphérie cellulaire qui évoque des points d’adhésion focaux. L’expression de la taline (une protéine souvent associée en complexe avec les intégrines) est plus faible dans les cellules mutantes et on ne voit pas de différence notable pour la cytokératine 8 (un filament intermédiaire). 3.6 On a bien une disparition de la bande spécifique pour les puits correspondants aux extraits protéiques des cellules Ikkbeta-/-. On ne constate pas d’augmentation compensatrice importante de l’expression d’Ikkalpha. La quantité de FAK total est augmentée donc il est difficile de dire si l’augmentation de pFAK est du à ce qu’il y ait plus de FAK total (solution la plus probable) ou si une proportion plus grande de FAK est phosphorylée. Pyk2 et ILK sont être plus exprimées chez le mutant tandis que taline est moins exprimée (ce qui confirme ce que l’on avait vu en immunofluorescence). La vinculine est stable ou faiblement augmentée dans les cellules mutantes par rapport aux cellules sauvages. Les capacités de migration accrue des cellules mutantes provient sans doute de la présence de plus de FAK sous la forme phosphorylée.
4.1 : Le bleu alcian colore les tissus cartilagineux, plus précisément les GAG qui se trouvent spécifiquement dans la matrice extracellulaire. 4.2 : Le mutant dak-/- possède un tissu cartilagineux bien coloré en bleu (donc présence suffisante de GAG) mais la forme des chondrocytes est altérée. Aucun n’a la forme en parallélépipède qu’ont les chondrocytes du poisson sauvage. Le mutant pic-/- a le même défaut de morphologie cellulaire mais en plus la matrice extracellulaire est très affectée car elle n’est même plus colorée par le bleu alcian, indiquant une diminution importante de sa teneur en GAG. 4.3 : Le mutant dak-/- présente des quantités diminuées des GAG sulfatés qui sont analysés et le mutant pic-/- présente une disparition complète des GAG. Cela confirme ce que l’on avait observé en 4.2. Le mutant pic-/- est nettement plus affecté et ces absences de GAG peuvent expliquer l’absence de coloration au bleu alcian. 4.4 : Sox9 code une protéine impliquée dans le développement des chondroblastes et le collagène 2a1a est un collagène spécifique de la matrice extracellulaire cartilagineuse qui est exprimé assez tôt. Il s’agit de voir si les défauts observés ne viennent pas d’anomalies au cours du développement du tissu. 4.5 : On n’observe pas de différence entre le sauvage et le mutant pic-/-. Le mutant dak-/- présente des modifications dans la disposition du cartilage en développement marqué. Cela suggère que le mutant dak-/- a des défauts d’origine développementale qui se répercutent sur sa matrice extracellulaire et la forme des cellules alors que le mutant pic-/- a un phénotype qui apparait plus tardivement et qui affecte uniquement la matrice extracellulaire et la différenciation finale des cellules.
5.1 : Cette technique de transfert d’énergie entre molécules fluorescentes permet de voir en microscopie si deux fluorophores se trouvent à moins de 10 nm l’un de l’autre. Pour ce faire, la longueur d’émission d’un fluorophore A doit pouvoir excité un fluorophore B dont on pourra enregistrer l’émission de photons. 5.2 : On trouve ces 2 molécules dans les jonctions adhérentes type zonula adherens des épithéliums avec des interactions homophiliques extracellulaires entre deux cadhérines et un complexe intracellulaire avec la beta-caténine, la p120-caténine, l’alpha-caténine, la vinculine et des microfilaments d’actine. 5.3 : L’efficacité du FRET baisse si la distance augmente entre les deux flurorophores, c’est-à-dire si le domaine intracellulaire de la E-cadhérine où se trouve le premier fluorophore s’éloigne de la béta-caténine. Cela peut arriver si le complexe se défait ou si il y a une tension sur la E-cadhérine qui la tire vers l’extérieur et déforme le complexe. 5.4 On observe un temps de vie de fluorescence homogène dans les différentes cellules au stade 5 et au début du stade 6 où on observe que des cellules au centre de l’image présentent une légère déformation par rapport aux autres. Au stade 6, cette déformation est accentuée, des cellules sont plus étroites dans une dimension. Ces cellules ont un temps de vie de fluorescence nettement plus élevé que leurs voisines ce qui indique qu’il y a sans doute des tensions aux jonctions intercellulaires accompagnant ces déformations qui éloignent les fluorophores de la E-cadhérine et de la beta-caténine.
6.1 : Le collagène IV est retrouvé habituellement dans la lame basale et elle s’assemble en réseau réticulé et non pas en fibres. 6.2 : Il est précisé qu’un codon STOP précoce a été introduit ce qui veut dire que la protéine est tronquée de sa partie C-terminale lors d’une traduction qui est incomplète. Cela entraîne très probablement la perte-de-fonction de la protéine. 6.3 Grâce à un ARN guide spécifique, l’endonucléase Cas9 réalise une cassure double brin dans la séquence codante de Khc et une séquence d’ADN avec des séquences homologues aux régions autour de la cassure et un codon STOP est introduit et est utilisée par la cellule pour réparer la cassure, permettant l’insertion du codon STOP dans le génome. 6.4 : La surexpression de la spastine détruit le réseau de microtubules. Cela a pour conséquence que le collagène de type IV est présent non seulement dans la lame basale mais aussi sur les côtés latéraux des cellules. Dlg, un marqueur des domaines latéraux semble en partie des régions où le collagène IV s’accumule de manière ectopique. La destruction des microtubules aboutit donc à des défauts de polarisation des cellules épithéliales. 6.5 : La mutation perte-de-fonction de la kinésine donne les mêmes résultats que la destruction des microtubules. Cela indique que la destruction des microtubules avec la surexpression de spastine perturbe essentiellement le trafic des vésicules qui dépend de la kinésine. Ces vésicules doivent être mal adréssées et déversent les précurseurs du collagène IV du côté latéral plutôt que du côté basal. 6.6 : On constate que le collagène IV est nettement moins présent dans la lame basale et qu’une partie est adressée vers la partie apicale. Il s’agit d’une perturbation de la polarité cellulaire encore plus grave que dans les cas précédents.
7.1 : Les cellules sont plus étalées et émettent de fins prolongements : des filopodes. Cela indique des modifications dans le réseau de microfilaments d’actine. 7.2 : Les deux protéines inhibent la formation des filopodes que forme SRGAP2A. 7.3 : La délétion des 5 arginines laisse SRGAP2A former des filopodes dans les cellules donc les 5 arginines sont indispensables pour que SRGAP2C inhibe l’action de SRGAP2A sur la formation des filopodes. En revanche, les 49 acides aminés (où ne figurent pas les 5 arginines) ne sont pas importants pour cette fonction de SRGAP2C (elles peuvent être importantes pour une autre fonction). 7.4 : Cdc42 est la petite GTPase qui active la formation des filopodes et on peut émettre l’hypothèse que c’est la cible de SRGAP2A. Pour l’activer, SRGAP2A échange probablement un GDP contre un GTP ce qui active les petites GTAses telles que Cdc42. 7.5 : Quand on immunoprécipite HA (c’est-à-dire SRGAP2C), on peut mettre en évidence dans la fraction obtenue la GFP (et ce n’est pas le cas lorsqu’on a immunoprécipiter avec l’anticorps IgG contrôle). La GFP est fusionnée avec SRGAP2A dans le panel de gauche et SRGAP2C dans le panel de droite, ce qui montre que SRGAP2C forme un complexe avec SRGAP2A ou avec lui-même. On peut imaginer que SRGAP2C inhibe SRGAP2A en formant un complexe avec lui et en l’empêchant l’agir sur la formation des filopodes.
8.1 : La gamma-tubuline permet de repérer le centrosome composé de 2 centrioles. 8.2 : La mutation provoque une augmentation significative de la distance entre les 2 centrioles du centrosome. 8.3 : Il s’agit d’une expérience de sauvetage pour vérifier que le phénotype lié à la mutation est uniquement du à un manque d’expression de C-Nap1. De plus, cela permet d’introduire une forme taguée de la protéine, facilement localisable grâce à un anticorps couramment utilisée (anticorps anti-Myc). On observe que les cellules qui expriment myc-C-Nap1 retrouvent un centrosome normal où les centrioles sont côte à côte. La cellule en bas à droite n’exprimant pas myc-C-Nap1 a toujours ses deux centrioles éloignés. Le sauvetage a bien marché et en plus, on remarque que myc-C-Nap1 est localisé au centrosome et donc agit directement localement. 8.4 : On observe que la cicatrisation de la blessure réalisée sur le tapis cellulaire démarre de manière similaire entre les cellules sauvages et mutantes mais à 15h et à 20h la cicatrisation des cellules mutantes prend du retard sur celle des cellules sauvages. Cela indique un défaut de migration et éventuellement un défaut de prolifération (la cicatrisation est aussi dépendante de ce paramètre).
9.1 : La β-caténine est localisée au niveau des jonctions adhérentes et également on peut en déceler dans le cytoplasme et éventuellement dans le noyau si les cellules épithéliales répondent à un ligand Wnt. 9.2 : Au stade précoce, la β-caténine est localisée aux niveaux apical, basal et aussi au niveau latéral (flèche verte). Cette dernière localisation s’amenuise aux stades plus tardifs. La localisation apicale devient plus intense que la localisation basale. 9.3 : Lorsque l’expression de l’une ou l’autre de ces protéines est inhibée, on observe la β-caténine tout le long du flanc des cellules épithéliales que ce soit du côté apical, latéral ou basal. Elle est un peu plus présente du côté apical mais la polarité apico-basale de sa répartition habituelle est globalement perdue. Scrib et Dlg sont donc nécessaires à cette polarité de répartition et donc probablement à la formation de jonctions adhérentes fonctionnelles.
10.1 : Ce n’est qu’avec 5 µM de propyzamide que des différences apparaissent chez les racines sauvages par rapport aux racines non traitées. Les files de cellules deviennent perturbées avec l’une des files qui s’est divisée en deux et une cellule qui s’est divisée en 3 perpendiculairement à l’axe principal. Cela suggère des défauts dans l’orientation des divisions cellulaires. 10.2 : Chez le mutant mor1-10, on constate des défauts importants de disposition des cellules dès la dose de 3 µM de propyzamide et les défauts sont encore plus importants à 5 µM (notamment en comparaison avec la racine sauvage à la même dose). La mutation provoque une hypersensibilité des racines à l’action de la propyzamide. Cela suggère que les altérations de l’orientation des divisions cellulaires se font plus facilement. 10.3 : MOR1 est une protéine associée aux microtubules qui doit sans doute les protéger de l’action de la propyzamide. Lorsque cette protéine est moins présente, les microtubules sont plus facilement déstabilisés entraînant des dysfonctionnements lors des divisions cellulaires (probablement le positionnement de la bande préprophasique qui est essentiel pour la bonne orientation des divisions cellulaires). 10.4 : On observe que les bandes préprophasiques sont anormales (penchées, dédoublées) chez les mutants en présence de propyzamide. Sachant que la bande préprophasique est essentielle pour positionner correctement le plan de clivage cellulaire, on comprend que toute perturbation de la bande entraîne des divisions mal orientées, provoquant une désorganisation des files de cellules dans la racine.
11.1 : Les HSPG sont constituées d’une protéine dite centrale sur laquelle sont accrochées de manière covalente des glycosaminoglycanes (GAG) de type héparane sulfate (longue chaîne d’oses formée par la répétition d’un dimère acide glucuronique ou iduronique et N-acétylglucosamine). Pour le schéma voir sur la page du site sur les MEC. 11.2 : Quand on inhibe l’expression de Cow du côté dorsal on y observe une baisse marquée de la présence de Wingless extracellulaire (marquage moins intense et surtout moins étendu). L’effet sur le côté ventral est présent mais nettement moins marqué suggérant qu’un peu de Cow produit du côté dorsal pouvait diffuser du côté ventral et y jouer un rôle. L’ajout de la forme normale de Cow dont l’expression n’est pas affectée par le microARN correspond à une expérience de sauvetage pour vérifier si le microARN n’a bien ciblé que l’expression de Cow et pas une autre protéine, ce qui est le cas puisqu’on retrouve les niveaux et la distribution normale de Wingless. 11.3 : Les GAG tels que les héparanes sulfates sont accrochées à des sérines spécifiques de la protéine centrale donc il faut produire une forme mutée de la protéine Cow où les sérines sont remplacées par un autre acide aminé. 11.4 : La forme mutée de Cow sans héparanes sulfates n’est pas capable de sauver la distribution de Wingless (alors que son expression n’est pas ciblée par le microARN) alors que la forme de Cow avec les héparanes sulfates avait réussi à sauver cette distribution. Il en résulte que les héparanes sulfates sont nécessaires à Cow pour contrôler la distribution du Wingless extracellulaire dans les tissus.
12.1 Le complexe CP empêche la polymérisation des microfilaments car au cours du temps leur concentration atteint un plateau nettement plus bas qu’en absence du complexe. 12.2 Avec un effet-dose, VASP permet une polymérisation plus importante de l’actine malgré la présence de CP. On peut donc supposer qu’il empêche CP d’agir. 12.3 Il faudrait vérifier si VASP a un effet sur la polymérisation de l’actine même en l’absence de CP car il est possible que VASP favorise la polymérisation de l’actine par un mécanisme indépendant de l’inhibition de CP. Il faudrait aussi faire des expériences dans des cellules cultivées in vitro et suivre la polymérisation de l’actine quand on inhibe l’expression de VASP ou quand on réalise une surexpression de cette protéine.
13.1 Le promoteur MMTV n’est activé que dans la glande mammaire et permet de restreindre l’expression du transgène à ce tissu. Une expression plus large du transgène avec un autre promoteur pourrait perturber le développement général et la morphologie des souris de telle manière qu’une analyse des glandes mammaires ne serait plus possible. 13.2 Il s’agit probablement de stabiliser la protéine contenant le domaine intracellulaire de la E-cad car sinon, la protéine ne pourrait pas être exprimée à la membrane plasmique et serait adressée ailleurs ou détruite. 13.3 Les lobules sont beaucoup plus nombreux chez les souris transgéniques que chez les souris sauvages d’un stade équivalent. En comparant B et A, on observe que les tubules sont un peu plus courts. 13.4 La surexpression du domaine intracellulaire de la E-cadhérine peut perturber le cytosquelette car ce domaine intracellulaire se lie à des microfilaments d’actine via les caténines. Cela peut aussi perturber la voie de signalisation Wnt car la β-caténine qui se trouve dans le complexe lié au domaine intracellulaire de la E-cad est aussi impliquée dans cette voie. Tout cela peut perturber la morphogenèse de la glande mammaire. 13.5 On observe que la lame basale marquée par la laminine de l’épithélium de la glande mamaire est désorganisée chez les souris transgéniques et qu’il y a même des régions où il n’y a pas de lame basale. La lame basale est importante pour la différenciation des épithéliums et sans doute cet épithélium mammaire n’est pas pleinement fonctionnel ce qui peut expliquer que le lait des souris transgéniques n’est pas aussi nutritif que d’habitude (malgré le fait qu’il y ait plus de lobules). 13.6 La surexpression du domaine intracllulaire de la E-cad influence la morphogénèse épithéliale et notamment la formation de la lame basale ce qui indique que l’adhérence cellule-cellule joue un rôle dans la formation de la matrice extracellulaire dans les épithéliums.
14.1 Le niveau général d’expression de l’intégrine β1 n’est pas affecté par l’inhibition de la voie Notch ni par la modulation de la dureté du substrat sur lequel resposent les cellules. 14.2 Plus le substrat est mou, plus l’intégrine β1 est activée. C’est bien la proportion d’intégrine β1 activée parmi la totalité de l’intégrine β1 qui augmente car la quantité totale d’intégrine β1 ne varie pas d’après la réponse à la question précédente. 14.3 Lorsqu’on inhibe la voie Notch (que ce soit par le DAPT ou par SAHM1) on a une diminution importante de l’activation de l’intégrine β1. L’effet de la dureté du substrat sur l’activation de l’intégrine β1 est conservé mais avec une amplitude bien plus faible. La voie de signalisation Notch joue un effet inside-out sur l’activité de l’intégrine β1.
15.1 Il s’agit de se débarrasser de la taline endogène et de n’exprimer que les talines produites à partir des vecteurs d’expression, y compris la taline sauvage qui ainsi peut être un bon témoin par rapport aux mutants. 15.2 L’étalement des cellules augmente avec la dureté du substrat de la même manière avec la taline mutée R3 et R10 qu’avec la taline sauvage. En revanche, avec la taline mutée en R1R2, à partir de 3 kPa et des duretés supérieures, les cellules sont plus étalées. Cela démontre que les domaines R1 et/ou R2 de la taline jouent un rôle dans la limitation de l’étalement des cellules sur un substrat dur. 15.3 Dans les cellules avec la taline sauvage, l’inhibition de l’expression de la vinculine aboutit à une petite baisse de l’étalement pour un substrat dur. Dans le cas des cellules avec une taline mutée dans R1 et R2, l’étalement plus important observé par rapport aux cellules avec une taline sauvage est partiellement mais pas complètement aboli quand on inhibe l’expression de la vinculine. Il existe toujours une différence significative entre cellules avec taline normale et taline mutée en absence de vinculine. On en déduit que la vinculine a des effets opposé à la taline sur l’étalement des cellules sur substrat dur et que la taline agit au moins partiellement indépendamment de la vinculine sur l’étalement.
16.1 On constate que la cellule normale est polarisée avec une région présentant des prolongements qui semblent être des lamellipodes (à droite) et une partie sans ces prolongements (à gauche). La cellule du patient est plus allongée, selon un axe précis et symétrique, sans polarité claire le long de cet axe. 16.2 Il y a une répartition asymétrique des points d’adhérence focaux dans les cellules normales (avec plus de points à l’avant) alors que que dans les cellules du patient, il y a une répartition symétrique avec beaucoup de points d’adhérence focaux à l’avant et à l’arrière. 16.3 Les cellules sans asymétrie et avec trop de points d’adhérence focaux vont connaitre sans doute des défauts de migration. Les cellules composant la face proviennent des cellules de crête neurale qui migrent de manière importante et on peut supposer qu’un défaut de leur migration peut causer des malformations telles que le bec de lièvre.
< Retour à la page sur le cytosquelette
< Retour à la page sur les matrices extracellulaires
< Retour à la page sur les adhérences cellule-cellule.
- EXERCICE 1 : sur matrice extracellulaire, migration
- EXERCICE 2 : sur adhérence cellule-cellulen cytosquelette
- EXERCICE 3 : sur cytosquelette et migration
- EXERCICE 4 : sur la matrice extracellulaire
- EXERCICE 5 : sur l’adhérence cellule-cellule
- EXERCICE 6 : sur les matrices extracellulaires et les épithélium
- EXERCICE 7 : sur la migration et le cytosquelette
- EXERCICE 8 : sur le cytosquelette et la migration
- EXERCICE 9 : sur l’adhérence cellule-cellule et les épithélium
- EXERCICE 10 : sur le cytosquelette
- EXERCICE 11 : sur les matrices extracellulaires
- EXERCICE 12: sur le cytosquelette
- EXERCICE 13: sur l’adhérence cellule-cellule et les matrices extracellulaires
- EXERCICE 14: sur les matrices extracellulaires
- EXERCICE 15 : sur les matrices extracellulaires
- EXERCICE 16 : sur les matrices extracellulaires et la migration
